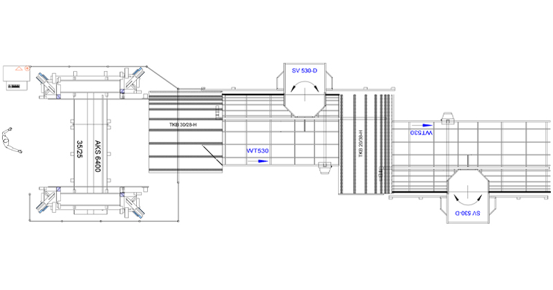
Z-образна линия

Направете запитване

Защита от СПАМ

Описание

Измерваме времената за цикъл по нов начин!

Няма значение дали заваряването е единично или двойно | нашите Z-образни линии се справят с всички изисквания. „Близо до реалността“ и „надеждност“ са най-подходящите ключови думи, които описват тази линия. Точно в целта - можете да изпитате заваряването и почистването на ъглите в ново измерение. Очакваме с нетърпение диалога и сътрудничеството, които ще имаме с вас.

We look forward to the dialogue and cooperation we will have with you.

Акценти

  • По-кратки времена за цикъл
  • Няма нужда да завъртате елемента, тъй като той се адаптира към процеса
  • По време на поддръжка на машина е възможно да продължите да работите с половин капацитет.
  • Възможни са и врати с прагове.